加入收藏 设为首页

·中国专用汽车之都 政府定点采购单位
·环卫车、环卫设备及专用汽车生产基地

网站首页Home公司简介About Us 新闻中心News产品中心Products产品价格Products Price 订车流程Process 售后服务Service 客户留言Messages联系我们Contact Us

  • 湖北帝成环卫科技有限公司座落在中国专用汽车之都湖北随州。随州是历史文化古城,炎帝神农故里,编钟古乐之乡,专用汽车之都。我司专业生产销售各种垃圾车,包括勾臂式垃圾车、压缩式垃圾车、新能源垃圾车、纯电动垃圾车;吸粪车,吸污车,洒水车,高压清洗车,清洗吸污车,污水处理车,雾炮车等各种环卫车;道路清障车,平板运输车,随车起重运输车,高空作业车,散装饲料车,LED广告车,水泥搅拌车,粉粒物料运输车,客车校车等各种专用特种汽车。我司产品质量可靠,技术先进,价格低廉,性价比和竞争力领先。愿随时为您提供各种专用车咨询和报价!欢迎随时联系垂询!

推荐新闻

行业动态当前位置:首页> 新闻资讯 >> 行业动态 >> 新能源车纯电动专用车得到政策进一步支持

新能源车纯电动专用车得到政策进一步支持

作者:湖北帝成环卫科技有限公司 浏览次数:16258 发布时间:2023-02-06 14:34:46
分享:

新能源车纯电动专用车得到政策进一步支持

新能源车纯电动专用车得到政策进一步支持

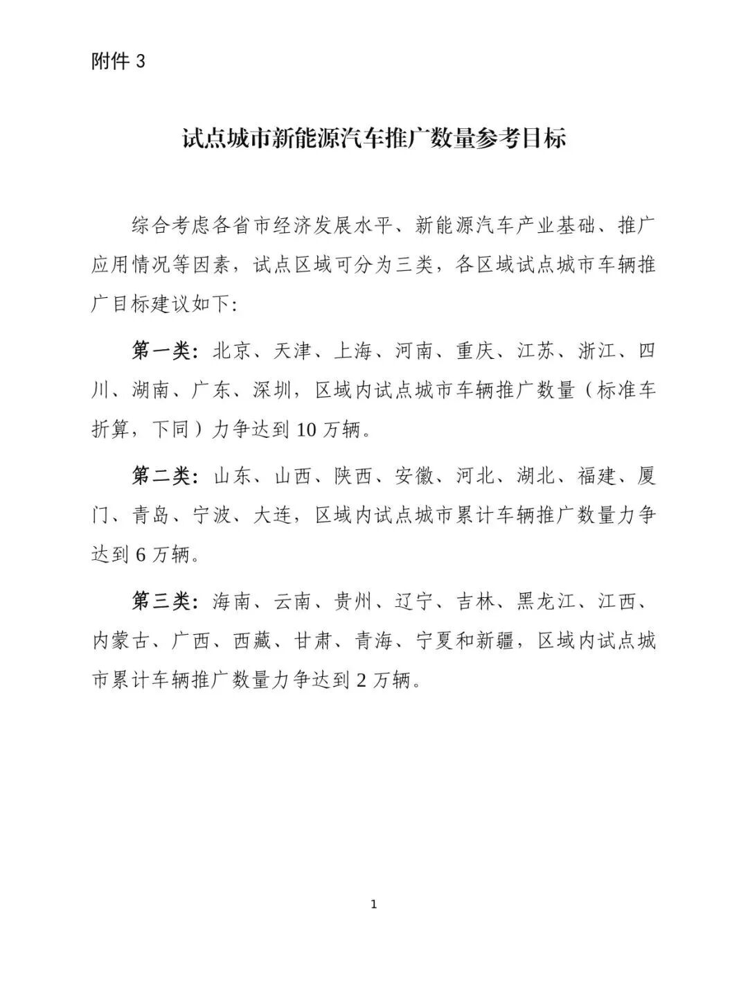
2023年2月3日,工业和信息化部联合交通运输部、发展改革委、财政部、生态环境部、住房城乡建设部、国家能源局、国家邮政局八部门共同发布了《关于组织开展公共领域车辆全面电动化先行区试点工作的通知》。试点期为2023年-2025年。

图片

根据通知,将在36个区域进行推广,试点城市新能源汽车推广数量参考目标,数量合计为204万辆。


若按均价10-50万元的价格测算,这将带来2000-10000亿的电动汽车采购市场,以及几十万个充电桩、换电站的建设投资、相关产业链将会受益。(公交、物流以及环卫车的造价较高)


图片


图片

图片

图片

图片
原文如下:
工业和信息化部等八部门关于组织开展公共领域车辆全面电动化先行区试点工作的通知
各省、自治区、直辖市及计划单列市、新疆生产建设兵团工业和信息化、交通运输、发展改革、财政、生态环境、住房城乡建设、能源、邮政主管部门:
为贯彻落实党中央、国务院“碳达峰、碳中和”战略部署,推进《新能源汽车产业发展规划(2021—2035年)》深入实施,推动提升公共领域车辆电动化水平,加快建设绿色低碳交通运输体系,工业和信息化部、交通运输部会同发展改革委、财政部、生态环境部、住房城乡建设部、能源局、邮政局在全国范围内启动公共领域车辆全面电动化先行区试点工作[本文所指公共领域车辆包括公务用车、城市公交、出租(包括巡游出租和网络预约出租汽车)、环卫、邮政快递、城市物流配送、机场等领域用车],试点期为2023—2025年。有关事项通知如下:
一、总体要求
按照需求牵引、政策引导、因地制宜、联动融合的原则,在完善公共领域车辆全面电动化支撑体系,促进新能源汽车推广、基础设施建设、新技术新模式应用、政策标准法规完善等方面积极创新、先行先试,探索形成一批可复制可推广的经验和模式,为新能源汽车全面市场化拓展和绿色低碳交通运输体系建设发挥示范带动作用。
二、主要目标
(一)车辆电动化水平大幅提高。试点领域新增及更新车辆中新能源汽车比例显著提高,其中城市公交、出租、环卫、邮政快递、城市物流配送领域力争达到80%。
(二)充换电服务体系保障有力。建成适度超前、布局均衡、智能高效的充换电基础设施体系,服务保障能力显著提升,新增公共充电桩(标准桩)与公共领域新能源汽车推广数量(标准车)比例力争达到1:1,高速公路服务区充电设施车位占比预期不低于小型停车位的10%,形成一批典型的综合能源服务示范站。
(三)新技术新模式创新应用。建立健全适应新能源汽车创新发展的智能交通系统、绿色能源供给系统、新型信息通信网络体系,实现新能源汽车与电网高效互动,与交通、通信等领域融合发展。智能有序充电、大功率充电、快速换电等新技术应用有效扩大,车网融合等新技术得到充分验证。
三、重点任务
(一)提升车辆电动化水平。科学合理制定新能源汽车推广目标(参考数量标准见附件3),因地制宜开展多元化场景应用,鼓励在短途运输、城建物流以及矿场等特定场景开展新能源重型货车推广应用,加快老旧车辆报废更新为新能源汽车,加快推进公共领域车辆全面电动化。支持换电、融资租赁、“车电分离”等商业模式创新。
(二)促进新技术创新应用。加快智能有序充电、大功率充电、自动充电、快速换电等新型充换电技术应用,加快“光储充放”一体化试点应用。探索新能源汽车参与电力现货市场的实施路径,完善储放绿色电力交易机制,加大智慧出行、智能绿色物流体系建设,促进智能网联、车网融合等新技术应用,加快新能源汽车与能源、交通等领域融合发展。
(三)完善充换电基础设施。优化中心城区公共充电网络建设布局,加强公路沿线、郊区乡镇充换电基础设施建设和城际快充网络建设。充分考虑公交、出租、物流、邮政快递等充电需求,加强停车场站等专用充换电站建设。推动充换电设施纳入市政设施范畴,推进充电运营平台互联互通,鼓励内部充电桩对外开放。鼓励利用现有场地和设施,建设一批集充换电、加油等多位一体的综合能源服务站。建立形成网络完善、规范有序、循环高效的动力电池回收利用和处理体系。
(四)健全政策和管理制度。完善政策支撑体系,鼓励试点城市加大财政支持力度,因地制宜研究出台运营补贴、通行路权、用电优惠、低/零碳排放区等支持政策,探索建立适应新技术新模式发展的政策体系。建立健全新能源汽车和基础设施安全运行监测体系,提升安全运行水平。探索制定综合能源服务站、二手车流通等相关标准和技术规范。
四、组织实施
(一)试点申报。试点工作以城市为主体自愿申报,有意愿参加试点的城市,编写试点工作方案(见附件1),经省级相关部门审核后推荐上报工业和信息化部、交通运输部。首批试点集中受理申报材料的截止时间为2023年3月31日,此后仍将常态化受理试点申报材料。工业和信息化部、交通运输部会同相关部门,按照“成熟一批、启动一批”的原则,分批研究确定试点城市名单。
(二)组织实施。各省、自治区相关部门要加强试点工作的跟踪问效,及时总结、报送试点工作的有效做法、先进模式和典型案例,于每年3月底前报工业和信息化部、交通运输部。工业和信息化部、交通运输部将会同有关部门联合组建专家组,加强对试点工作的宏观指导和跨部门协调,认真研究试点城市需要中央层面支持的事项,推动解决试点过程中的重大问题,总结推广试点先进经验和典型做法。
(三)保障措施。各试点城市要建立试点工作推进机制,统筹协调资源,按照工作方案扎实推进试点工作。各省、自治区相关部门要加大对试点城市政策支持力度,确保试点工作取得实效。工业和信息化部、交通运输部将会同有关部门及时公布试点工作进展,研究对试点城市给予相关政策支持,优先推荐其重点项目纳入中央基建投资补助范围,研究将公共领域新能源汽车产生的碳减排量纳入温室气体自愿减排交易机制。
五、工作要求
各地区相关部门要高度重视,结合地方发展规划和实际情况,认真组织本地区工作积极性高、应用场景丰富(或特色鲜明)的城市进行申报,确保试点工作取得实效。
联系方式:
工业和信息化部装备工业一司
陈万吉 010-68205644
交通运输部运输服务司
李超 010-65292794
附件:
1.公共领域车辆全面电动化先行区试点工作方案编制大纲.pdf
2.推广应用新能源汽车车型界定及折算关系.pdf
3.试点城市新能源汽车推广数量参考目标.pdf
工业和信息化部
交通运输部
发展改革委
财政部
生态环境部
住房城乡建设部
国家能源局
国家邮政局
2023年1月30日


分享: